SPO2 Monitoring Module
PCB Information
- Design Tool: KiCAD 9
- Date: April 2025
- Board Size: 73.3 × 50mm
- Layers: 2-layer
- Total Cost: RM71.72
- Download Gerber Files
- View on GitHub
Project Overview
This PCB design implements a complete SPO2 monitoring system featuring the MAX30102 pulse oximeter sensor and SSD1306 OLED display. The system provides real-time blood oxygen saturation and heart rate monitoring with a user-friendly interface.
System Architecture
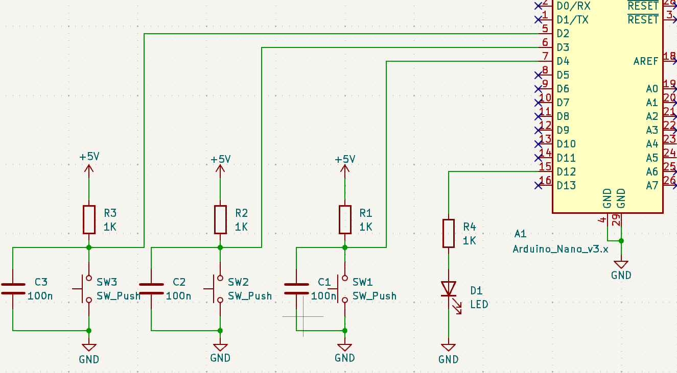
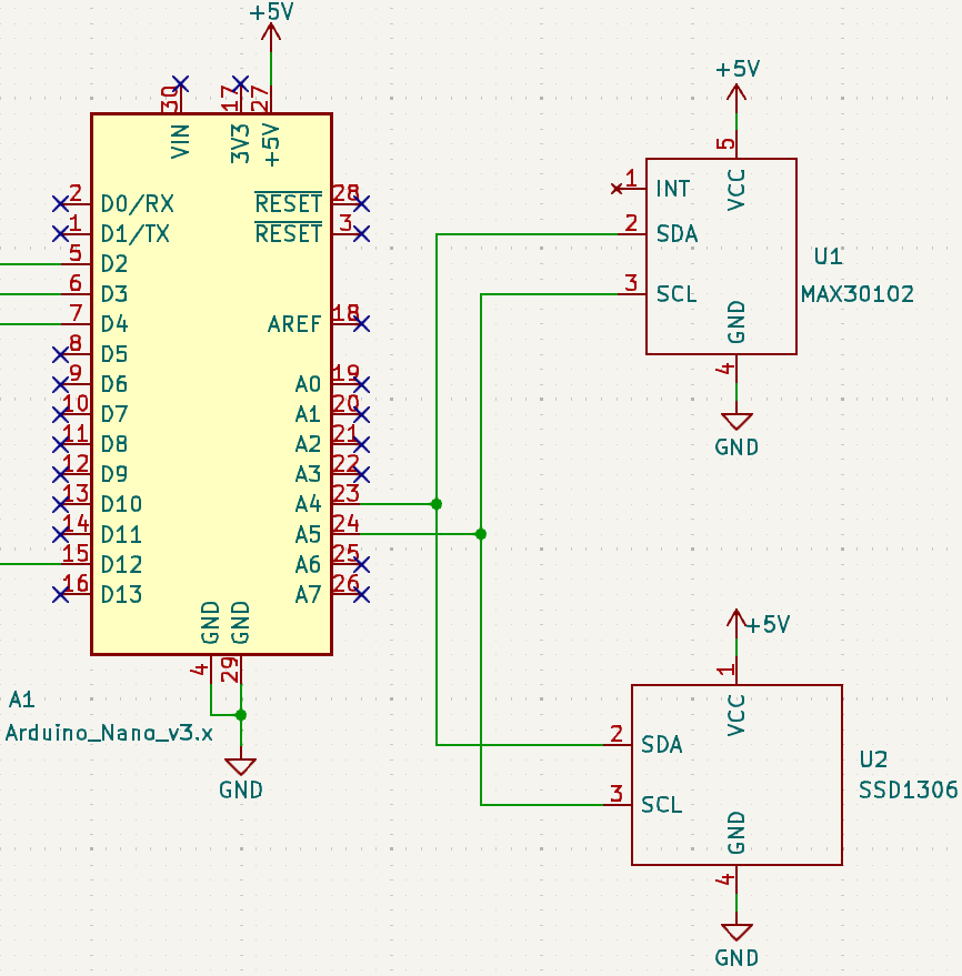
Sensor Input
- MAX30102 pulse oximeter with I2C interface
- Analog signal conditioning circuitry
Control Unit
- Arduino Nano v3 microcontroller
- 4x 1kΩ pull-up resistors for I2C bus
User Interface
- SSD1306 128x64 OLED display
- 3x tactile switches for mode control
- Status LED indicator
Design Features
Power Management
- 3x 100nF decoupling capacitors
- Low-power sleep modes implementation
Signal Integrity
- Separate analog/digital grounds
- Proper I2C bus termination
Mechanical Design
- Compact 73.3 × 50mm form factor
- Mounting holes for enclosure
Bill of Materials
| Component | Description | Value/Part | Qty | Unit Price | Supplier |
|---|---|---|---|---|---|
| A1 | Microcontroller | Arduino Nano v3 | 1 | RM22.99 | Shopee |
| C1-C3 | Capacitor THT | 100nF C_Disc | 3 | RM1.20 | Shopee |
| D1 | LED THT | D5.0mm LED | 1 | RM0.70 | Shopee |
| R1-R4 | Resistors THT | 1kΩ R_Axial_DIN0207 | 4 | RM1.71 | element14 |
| SW1-SW3 | Button Switch THT | 6mm Pushbutton | 3 | RM0.20 | Shopee |
| U1 | Pulse Oximeter | MAX30102 Module | 1 | RM11.99 | Shopee |
| U2 | OLED Display 128x64 | SSD1306 | 1 | RM25.00 | Cytron |
| Total Cost: | RM71.72 | ||||
System Features
- Real-time SPO2 and heart rate monitoring
- Low-power operation (5V @ 50mA)
- User-configurable thresholds and alerts
- Compact and portable design
a
a
a
a